麦优工程 | 麦克维尔食品行业应用案例集

食品行业是人类生存和发展的基础,也是国民经济的重要组成部分。食品行业涵盖了从农业生产到食品加工、仓储、流通、消费的全过程,在这些过程中,为确保食品安全和卫生,须符合食品GMP的要求。该要求对于不同的食品生产工艺有着不同的温度、湿度、洁净度等,如根据《食品工业洁净用房建筑技术规范》中的规定:
当生产工艺对温度和湿度有特殊要求时,食品工业洁净用房的温度和湿度应根据工艺要求确定,如:
▷饮料厂的灌装间乳酸菌发酵间、菌种培养间,要求温度15~27℃,相对湿度≤50%;
▷肉类加工厂的加工调理场、最终半成品冷却及贮存场所、内包装室,要求温度<15℃;
▷膨化食品厂的内包装车间、调味料配合室要求相对湿度≤75%。
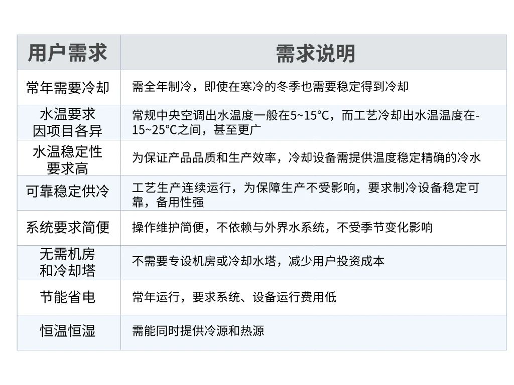
根据食品行业对于温度、湿度等的需求,总结出其的空调系统的要求主要如下:

麦克维尔解决方案
面对食品行业的需求,麦克维尔提出风冷冷水(热泵)机组的工艺冷却解决方案,主要应对以下四个场景的需求:

麦克维尔产品一览
风冷冷水(热泵)机组

方案优势
◎ 运行范围广,冬季低环温时照常运行制冷
◎ 出水温度范围广,从容应对各种应用场景水温要求
◎ 采用变频技术,随符合变化调节机组输出,更节能,水温精度高
◎ 机组节能高效,长时运行费用低
◎ 多机组互为备份运行,更换/维修时其他机组正常运行,保障系统持续供冷不间断
◎ 无需冷却塔或外界冷源接入,降低投资;既不受外界冷源影响,也无细菌飘水影响周边环境
部分项目展示
青岛环速科技有限公司项目
是一家为鲜食工厂、预制菜工厂、酱卤工厂、中央厨房、净菜加工中心、餐饮连锁等食品企业提供鲜食设备、鲜食生产线及无菌智能化生产解决方案的高新技术企业。本次主要是为鲜食食品的加工设备的一环提供冷冻水,冷冻水用于给鲜食清洗机降温,设计工况10/5℃。
项目需求
全年制冷、水温稳定精确
项目设计
采用30+台变频风冷冷水机组,采用出水温度控制。
应用特点
1、满足项目全年制冷需求,机组制冷运行环温最低可至-21℃;
2、水温控制精确,给食品加工设备提供稳定高效的工作条件。
国煦生物中央厨房项目
国煦(央厨)项目由河北国煦生物科技有限公司投资建设,占地142亩,拥有集分拣、运输、包装一体化运行的水果分及集净菜加工、面食加工、即食菜品加工三大功能于一体的预制菜生产车间。项目主要用于给食品/预制菜加工进行降温,需求-3℃低温出水。
项目需求
全年制冷、低温出水
项目设计
甲方没有设计机房,麦克维尔提供了高效制冷的蒸发冷技术综合解决方案,比常规风冷机组能效提高30%以上,提供-3℃低温冷冻水,无需室内机房,达到高效运行和节省室内机房的应用。
应用特点
1、复合蒸发冷提高整个系统效率,全年制冷风冷冷水机组调节不同环境温度的系统冷量需求,超低温空气源热泵为参观区域和部分办公楼制冷和冬季采暖;
2、甲方对车间内部美观性要求比较高,不允许使用冷风机,本方案采用乙二醇低温风柜,清洁过滤,过渡季节和冬季采用新风满足车间温度要求。
其他项目案例一览
农夫山泉工厂项目
使用机组:
工艺型MAC450D5LC/自然冷却模块机MAC450D5FC
大连翔祥食品项目
使用机组:
工艺型MAC500ER6LH
南通丘比食品项目
使用机组:
工艺型MAC450D5LC-F/MAC230D5LC
唇动食品项目
使用机组:
A+ 机组
海嘉里廊坊中央厨房项目
使用机组:
工艺型MAC450D5LC
福胜健康软糖厂房项目
使用机组:
工艺型MAC450D5LC
更多的麦克维尔食品行业应用案例
敬请关注!

